今天恰巧一位TOC朋友让我临时救急画个现况图,因为他说11点要讲解PPT,而现况图还没有画,我一看表只剩下18分35秒了,自己画肯定是来不及了,还是找AI吧,UDE的列表和提示词如下:
我在整理一家企业的不良效应(UDE)时,发现了以下内容:
业绩增长慢;
净利润少;
老客户流失;
新客户开发慢;
老客户未充分挖尽;
销售缺少过程管理;
销售人员解决方案能力弱;
营销组织不完整;
责权利不清晰;
人岗匹配不强;
中高层老龄化;
企业存在小团体主义;
目标分解不系统;
目标管理缺追踪;
营销体系不完善;
管理粗放;
缺少薪酬激励体系;
销售激励不透明;
岗位培训体系不完整;
浮动薪资缺少监督;
考评标准奖罚不分明;
销售手段单一;
营销费用管理不科学;
品质异常分析不彻底;
品牌无有效传播;
品牌形象差;
没有客户分级管理;
经销商激励不系统;
营销高层存在越级管理;
缺少人才晋升规划;
业绩过度依赖明星业务员;
人情大于结果的企业文化;
论资排辈主义;
中层核心管理人员积极性低;
请您作为一个专业的TOC管理咨询顾问,把上述UDE,整理为一个完整的现款图,可以添加必要的一般现实描述,可以剔除有少量不相关的UDE,用mermaid语言代码输出。
我用4个不同的AI分别做了一版,得到的结果如下:
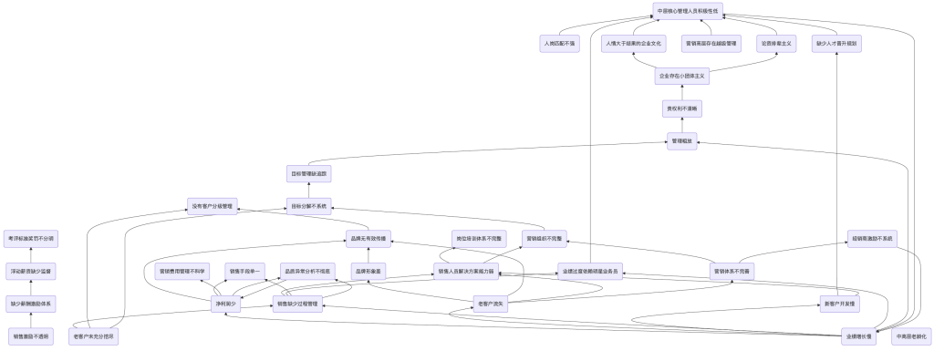
首先是DeepSeek R1版,排列的很整齐,逻辑基本通顺,少数地方是不严谨的,比如“销售过程管理缺失”并不一定会导致“销售人员解决方案能力弱”,而且“客户需求响应迟缓”,这一条是它自己补上去的。

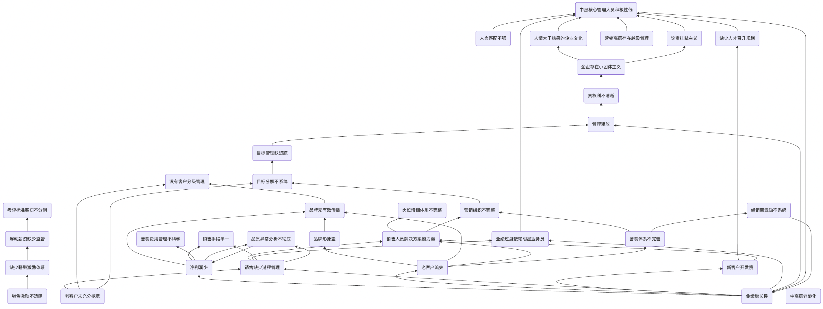
接下来是Gemini-Pro版,画的有些复杂,它给出了一些格式来标出颜色,而且在代码里写了很多注释,比如说明这些是连接管理系统与人力资源问题、这些是市场的不良表现等等,但这注释有些地方写的格式不对,比如换行符错误,导致在mermaid中出现错误,要手动调整一下。它没有自行添加任何UDE,逻辑上大部分也能讲通,但有些地方连接的实在太复杂,有点看不明白。

接下来是GPT-O3版本:它画的很扁平,有很多没有继续连接的UDE,不算好。

最后是GPT-4.1版:左边留下了4个一列单独的逻辑链条,其它部分画的也不太对。

综上,这个活,Deepseek R3和Gemini Pro干的最好,其它的只能凑个热闹了。 R3的优势我觉得有一部分来自它是用中文训练的,语义理解更准确一下,毕竟别人给我的UDE的中文表达本身就没那么精确,再翻译到英文,可能偏差就更大了。
总之,我觉得已经很不错了,AI再进化一点点的话,对语言文字理解再深一点点,常规的文字方面的工作基本人类是不用干了。
文章评论